咨询热线: 18225968333
联系我们Contact us
全国咨询热线18225968333

公积金提取代办

公司地址:上海华能联合大厦

联系电话:13065553707

河北常见问题

河北公积金封存提取流程_公积金封存提取条件_封存时间核心要求

发布时间:2026-04-18 01:50:37

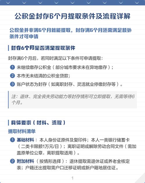
公积金封存提取条件解析

【封存时间核心要求】

公积金封存时间因城市而异:常规为解除劳动关系后封存满6个月(180天)公积金封存提取流程公积金封存提取流程,佛山2025年起实施;武汉户籍需封存24个月公积金封存提取流程,非户籍6个月;深圳、成都要求封存1个月且停缴满24个月。时间计算以单位办理封存当日为起始日(非离职日),需准确计算满期时间。

【适用情形分类条件】

公积金封存提取流程

常规提取情形:离职未就业需封存满6个月(部分城市1年)且未异地缴存;退休/离休无封存限制(佛山1工作日到账);完全丧失劳动能力需1-4级证明且账户封存;出境定居需户籍注销或定居签证;死亡由继承人办理,需死亡证明、继承权公证书等。特殊群体:灵活就业人员需停缴满6个月且无贷款(佛山2025年);港澳台及外籍人员封存即可提取。

【材料与证明要求】

基础材料:身份证(线上免)、公积金联名卡或13家银行I类卡(超1万需一类)、提取承诺书(线上免)。附加材料:离职需加盖公章的离职证明;退休需退休证或社保认定审批表(法定年龄可免);出境定居需注销证明或居留权证明;完全丧失劳动能力需1-4级残疾人证或鉴定结论;死亡需继承人身份证、I类卡、公证书或法院文书(委托需公证)。

【办理渠道与流程规范】

公积金封存提取流程

线下流程:准备材料→填申请表→提交审核→资金到账。线上流程:登录平台→选提取类型→上传材料→人脸识别→审核到账。

【特殊情况与风险提示】

限制性规定:封存期间异地缴存满6个月,资金自动划转至新账户;贷款未结清需保留6个月月缴存额,否则拒提(需结清后提取)。注意事项:材料造假影响征信(惠州、深圳案例),严重者拘留或纳入失信;频繁提取可能触发风控审核;重新就业后及时解封账户;联名卡丢失需先补办再更新信息。

公积金封存提取流程

公积金封存提取流程

公积金封存提取流程

公积金封存提取流程

公积金封存提取流程

在线客服
联系方式

热线电话

18225968333

上班时间

周一到周五

公司电话

13065553707

二维码
线